
- [ コラム ]
管理職研修の種類がわかる!4種類の目的別・おすすめ研修12選
- 「管理職研修、うちもそろそろ必要だと思うけど…結局どんな種類があるの?」「どの管理職研修が自社に合っていて、何から始めればいいのか分からない…」そんな悩みを抱える人事の方は、実は少なくありません。数多くある管理職研修の中から、自社に本当に必
- 詳細を見る
【事例あり】急成長企業の人事が直面する管理職育成の限界と研修設計法
「成長スピードが上がる一方で、管理職が疲弊し、中核層の離職が続いている」
「事業拡大に合わせて研修は実施しているのに、現場の動きや成果が変わらない」
「急成長の中で管理職を育てたいが、思うように育っていない」
こうした違和感を感じる場面が増えていないでしょうか。
多くの急成長企業では、組織フェーズが変わっているにもかかわらず、管理職の役割・期待・意思決定の前提が更新されないまま、複数の「構造的な歪み」が重なっていきます。
その結果、研修をしても行動が変わらず、疲弊や離職という形で歪みが表に出ています。
だからこそ、今の組織で何が歪んでいるのかを見極めたうえで、管理職研修を「現場の行動と組織成果につながる仕組み」として再設計することが大切です。
本コラムでは、急成長企業で起こりやすい「管理職が育たなくなる組織の歪み」を整理しながら、管理職研修を企画・研修・実践・振り返りまで一貫して機能させるための進め方をお伝えします。
読み進めていただくことで、
「自社は、どこから手を入れるべきか」
「研修を、どう位置づけ直せばよいのか」が明確になり、管理職が本来の力を発揮し、組織が次の成長フェーズへ進む道筋を、現実的な選択肢として描けるようになるはずです。
大学卒業後、大手通信会社、アルー(株)勤務後、2010年にアーティエンス(株)を設立。業界歴17年。大手企業から、中小企業、ベンチャー企業の人材開発・組織開発の支援を行っている。専門分野は、組織開発、ファシリテーション。
目次
1)急成長企業で“管理職が育たない”6つの理由
急成長企業で特に起こりやすい「管理職が育たなくなる6つの歪み」 を整理して紹介します。

1. 管理職の役割が肥大化
急成長企業では、管理職の役割が肥大化し続けることで、「管理職とは何を期待されている存在なのか」が曖昧になり、マネジメントが機能しにくくなります。
急拡大フェーズでは事業スピードが優先され、役割定義や任せ方の整理が後回しになりがちです。
その結果、管理職には次のような役割が同時に求められます。
・プレイヤーとして成果を出すこと
・メンバーの育成
・新規事業や拠点立ち上げの推進
・採用・面接への関与
・現場トラブルの対応
・経営の意図を現場へ伝える役割
・経営層へのレポーティング
本来であれば分担・分散されるべき役割が、一人の管理職に集中してしまっている状態です。
このような「役割の過剰積載」が続くと、管理職は常に余裕を失い、チーム運営や部下育成にエネルギーを割けなくなります。
結果として、マネジメントは後回しにされ、組織全体の疲弊や混乱が広がっていきます。
管理職は「責任は重いのに裁量ははっきりしない」状態に置かれ、管理職としての成長が止まってしまうのです。
2. プレイヤー成果が優先され、マネジメントが機能しない
急成長企業で管理職が育たない理由の一つは、プレイヤー成果が最優先され、マネジメントが後回しにされる構造にあります。
急拡大期の企業では、とにかく成果を出せる人が重宝されるため、優秀なプレイヤーがそのまま管理職に任命されがちです。
その結果、「自分が動いたほうが早い」「自分がやったほうが確実」という働き方から抜け出せず、管理職の時間とエネルギーはプレイヤー業務に吸い取られていきます。
具体的には、数字を落とせない不安から現場を手放せず、部下に任せる余裕がなくなります。
1on1や対話は「時間があればやるもの」になり、フィードバックや期待のすり合わせも後回しにされていきます。
すると部下は、
「何を期待されているのかわからない」
「相談しても結局は自分で判断するしかない」
と感じ、不安や不満を内側に溜め込んでいきます。
こうして、管理職は忙しさの中で疲弊し、部下は置き去りにされるという構造が生まれます。
急成長企業では、プレイヤーであり続けなければ成果が出ない設計そのものが、マネジメントの時間と質を奪い、管理職の成長を止めているのです。
3. 経営と現場の断絶で管理職が板挟み状態
急成長企業で管理職が育たない理由の一つは、組織拡大によって経営と現場の距離が急激に広がり、管理職が板挟み状態に置かれてしまうからです。
創業期には、経営の想いや判断の背景が自然と共有されていました。
しかし、社員数や拠点、階層が増えるにつれ、経営の意図は背景の説明を伴わないトップダウンの指示として現場に届くようになります。
その結果、管理職は経営の方針を現場に伝える役割と、現場の不満や実情を受け止める役割を同時に担うことになります。
しかし、経営の狙いや判断軸が十分に共有されていないと、管理職自身も「なぜやるのか」を説明できない状態に陥ります。
現場からは「経営は現場を分かっていない」という不満が出て、管理職は次第に伝えるだけの立場になっていきます。
それに対して経営側は、「方針は伝えている」「あとは現場で進めてほしい」と認識しているため、このズレに気づきにくくなります。
結果として管理職は疲弊し、「この会社で何のために働いているのか分からない」という意味の喪失が起こります。
経営と現場の断絶は、単なるコミュニケーション不足ではありません。
目的・期待・判断軸の共有が拡大スピードに追いつかないことで生じる、構造的な問題なのです。
4. 育成文化が形成されず、育成が後回し
急成長企業で管理職が育たない理由の一つは、育成が組織として価値づけられず、後回しにされ続けているからです。
急成長企業では、売上や事業拡大が最優先される中で、「育成は余裕ができてから取り組むものと捉えられがちです。
その結果、育成は組織の中で評価されにくく、管理職も「育てても評価されない」「数字を出した人が正解」というメッセージを無意識に受け取るようになります。
こうして、育成や対話は後回しにされ、最低限のマネジメントだけが残っていきます。
この状態が続くと、マネジメントのやり方は管理職ごとにバラバラになり、属人的な関わり方が常態化します。その結果、チーム間の成果や定着率の差は急速に広がっていきます。
一方で、育成が組織として語られないため、部下側も
「この会社で成長できるのか」
「この先のキャリアを描けるのか」
といった不安を抱えやすくなります。
育成を後回しにしたままでは、たとえ管理職研修を実施しても単発で終わり、現場には定着しません。
育成が価値づけられていない組織では、管理職も育たないのです。
5. 中核層の連鎖的な離職による、負荷増加
急成長企業で管理職が育たない背景には、中核層の離職が連鎖し、残された管理職の負荷が増え続ける構造があります。
急成長企業では、役割の肥大化やプレイヤー業務への偏重、経営と現場の板挟み、育成が評価されない環境が重なり、GMやリーダーなどの中核層が最初に限界を迎えやすくなります。
その結果、現場を支えていた軸が失われ、残った管理職に業務と責任が集中していきます。
こうした状況の中で、「ここにいても状況は変わらない」という諦めが生まれ、「将来が見えない」「やりたいことができない」と感じた人から静かに離職していきます。
その結果、残された管理職の負荷はさらに高まり、育成やマネジメントは後回しになる、という離職が次の離職を呼ぶ悪循環が生まれます。
このように、中核層の連鎖的な離職によって負荷が増え続ける環境では、管理職が育つ余白が失われます。
6. 組織フェーズと育成設計のミスマッチ
急成長企業で管理職が育たない理由として、組織フェーズが変わっているにもかかわらず、育成やマネジメントの設計が更新されていないことが挙げられます。
急成長企業では、組織のフェーズが短期間で大きく変化します。
しかし、その変化に対して育成やマネジメントの前提を見直せていないケースが少なくありません。
創業期から拡大初期までは、個々のプレイヤーの頑張りや属人的な判断でも組織は回ります。一方、人数が増え、階層が生まれ始めると、個人依存のやり方では限界が訪れます。
それにもかかわらず、
・管理職の役割が創業期のまま
・育成や任せ方が個人任せ
・マネジメントが経験則に委ねられている
といった状態が続くと、組織フェーズと育成設計のズレが生じます。
このズレによって、
管理職は「何を求められているのかわからない」
部下は「どう動けば評価されるのかわからない」という状態に陥ります。
このように、成長段階が変わったにもかかわらず、マネジメントや育成の前提だけが更新されていないと、急成長そのものが組織の不安定さを生み出します。
このように急成長企業で管理職が育たなくなる背景には、相互に絡み合った構造的な要因があります。
2)急成長企業が管理職研修を実施する前に取り組むべき土台づくり
急成長企業で管理職研修がうまく機能しない最大の理由は、研修以前の前提が整っていないことにあります。
「どんな研修をやるか」を考える前に必要なのは、以下の2つです。

この土台がないまま研修を実施しても、急成長企業では研修は一過性のイベントで終わってしまいます。
管理職研修を“意味のある打ち手”に変えるために、研修前に必ず整えておくべき2つの土台を整理します。
1. 経営層を巻き込むための事前設計
急成長企業で管理職研修を機能させるためには、研修の前に、経営層を「納得」と「当事者」の状態にする事前設計が不可欠です。
そのためには、「育成の必要性」を想いではなく、経営視点のロジックで伝える必要があります。
多くの急成長企業では、
「今なぜ組織に手を入れる必要があるのか」
「放置すると、どんな経営リスクが顕在化するのか」
が十分に言語化されていないケースがほとんどです。
売上や事業拡大が最優先される局面では、組織づくりや育成はどうしても「余裕があれば取り組むもの」「コストがかかるもの」と捉えられがちになります。
この前提のままでは、管理職研修は後回しにされ、仮に実施されたとしても、本気度の低い、単発の取り組みで終わってしまいます。
だからこそ経営層には、
「組織に手を打たないことで何が起きるのか」
「今、手を打つことで何を守り、何を伸ばせるのか」を、経営の言葉で示す必要があるのです。
具体的な方法を3ステップでお伝えします。
① 経営視点で“投資対効果”を示す
研修を「コスト」として説明するのではなく、「組織崩壊リスクを抑えるための投資」として位置づけます。
たとえば、次のような観点です。
・中核層(GM・リーダー)の離職が続いた場合に発生する損失(採用コスト、立ち上がりまでの機会損失、現場の混乱)
・管理職が育たないことで起きる判断の遅延、育成停滞、事業スピードの低下
・成長スピードと再現性を維持するための経営投資
こうした形で示すことで、組織づくりは「余裕があればやるもの」ではなく、「やらなければ成長が止まるもの」として認識されるようになります。
② 組織崩壊リスクを“構造”として言語化する
経営が動くのは、危機が感情ではなく、構造として見えたときです。たとえば次のような連鎖です。
管理職が育たない
→ プレイヤー依存が強まる
→ 中核層が疲弊する
→ 離職が連鎖する
→ 組織の成長が鈍化する
このように、組織づくりを後回しにした結果が、どのように事業リスクへつながるのかを因果関係として示します。
個別の不満や属人的な問題ではなく、再現性のある構造として説明することが重要です。
③ 組織づくりの優先順位を上げる言い回しを使う
経営層には、次のような流れで伝えると良いでしょう。
まず、「このまま手を打たなければ、成長が止まる理由」を示します。
次に、研修だけを実施しても問題は解決せず、役割の明確化 → 管理職研修 → 現場での実践支援という順で取り組む必要があることを説明します。
そして最後に、これは単なる人事施策ではなく、次の成長フェーズへ進むために不可欠な“組織設計”であるという位置づけを明確にします。
このように、単発の研修提案ではなく、組織の未来を守り、成長を持続させるための打ち手として提示することで、経営層の納得度は大きく変わります。
急成長企業における管理職研修は、経営層を巻き込む事前設計ができて初めて機能します。
組織づくりを「やったほうがいい施策」ではなく、「今やらなければ成長が止まる経営判断」という前提を整えることで、管理職研修を一過性のイベントで終わらせず、組織を次の成長ステージへ進める起点にするための土台となります。
2. 管理職の役割・期待を定義する
急成長企業で管理職研修を機能させるためには、研修の前に「管理職に何を期待しているのか」を、経営と現場で明確に定義することが不可欠です。
役割や期待が曖昧なままでは、どれだけ研修を行っても行動は揃わず、成果にはつながりません。
急成長企業では、組織の拡大スピードに対して、管理職の役割や期待が更新されないまま放置されがちです。
その結果、管理職は
「プレイヤーとして成果を出すべきなのか」
「人やチームを見る役割が求められているのか」が分からない状態に置かれます。
役割が曖昧なままでは、管理職ごとに解釈がバラつき、マネジメントは属人化し、育成や任せ方にも一貫性がなくなります。
だからこそ、研修の前段階で、管理職という役割そのものを再定義することが必要です。
管理職の役割を再定義する方法は以下の通りです。
管理職の役割を再定義する方法
まず取り組むべきは、プレイヤーとマネージャーの境界を明確にすることです。
・どこまでが「自分で成果を出す役割」なのか
・どこからが「成果が出る状態をつくる役割」なのか
この境界が曖昧なままでは、管理職はプレイヤー業務に引き戻され続けます。
次に、急成長ステージに合った“期待役割”を棚卸しします。
たとえば、
・創業期と同じ動き方を求めていないか
・人数や階層が増えた今も、属人的な判断に頼っていないか
を整理し、今のフェーズで管理職に本当に期待している役割を言語化します。
あわせて、役割過多になっている部分を構造化し、「誰が担うべきか」「本当に管理職がやるべきか」を整理します。
これにより、管理職は「何をやらなくていいのか」を理解できるようになります。
経営と現場で合意するポイント
役割定義は、経営だけで決めても、現場だけで決めても機能しません。
経営と現場が合意していることが重要です。
特に押さえるべきポイントは、次の3つです。
・「何を任せるか/何を任せないか」の境界線
管理職に求める裁量と、経営が担う領域を明確にします。
・経営が求める成果と、現場の現実のすり合わせ
理想論ではなく、今の人員・スキル・負荷を踏まえて合意します。
・“任せる文化”に向けた共通認識づくり
任せることは丸投げではなく、役割・期待・支援がセットであることを共有します。
この合意があることで、管理職は迷わず動けるようになり、現場の不満や不信も大きく減っていきます。
役割が明確になり、経営と現場で共通認識がそろって初めて、管理職研修は「行動を変える場」として機能します。
研修の前にこの土台を整えることが、管理職を疲弊させるのではなく、組織を次の成長フェーズへ導く存在へと変えていきます。
急成長企業における管理職研修は、経営の納得と、管理職の役割定義がそろって初めて機能します。
3)急成長企業での管理職研修の企画〜現場実践までのロードマップ
急成長企業で管理職研修を「イベント」で終わらせず、現場での行動変容につなげるためのロードマップを、Step1〜3に分けて整理します。
①企画:管理職研修を“実務に接続する目的”で設計する
急成長企業における管理職研修は、「学ばせる場」ではなく、「現場の行動を変える起点」として企画することが重要です。
そのためには、研修の内容より先に、研修の目的を明確に定義することが欠かせません。
研修目的
研修目的は、次の3つの層で整理すると、実務とつながりやすくなります。
① 役割(Role)
まず確認すべきは、管理職の役割と期待です。
これは、これまで整理してきた「管理職に何を任せ、何を期待するのか」という土台づくりの延長にあたります。
② 行動(Action)
次に、その役割を果たすために、どの行動を変えるのかを具体化します。
たとえば、1on1の進め方、期待の伝え方、フィードバックの出し方など、研修後すぐに実践してほしい行動を明確にします。
③ 組織成果(Result)
最後に、その行動変化がどんな組織成果につながるのかを定義します。
現場コミュニケーションの改善、人材の定着、チーム成果の向上など、経営や人事が成果を確認できる状態を描きます。
この3層が整理されていると、研修はイベントではなく、管理職育成を動かす“仕組みの起点”として機能し始めます。
急成長企業が優先して扱うべき管理職育成テーマ
参考までに急成長企業が優先して扱うべき管理職育成テーマをいくつか紹介します。
① 役割理解|“プレイヤーの延長”から脱却する最優先テーマ
急成長フェーズでは、管理職に求められる役割が短期間で大きく変化します。
そのため、「今、何を期待されているのか」を言語化することが不可欠です。
研修ではまず、管理職の役割を再定義します。
管理職とは、「成果を自分で出す人」ではなく、「成果が出る仕組みをつくる人」であることを明確にします。
あわせて、急拡大組織における、自分でやる/任せる/巻き込む の境界線を整理します。
この役割理解がそろうことで、管理職は迷わずマネジメントに向き合えるようになります。
② チーム運営|急増するメンバーをまとめる“基本の型”をつくる
急成長により、チームの人数や構成、成熟度は短期間で大きく変わります。
その結果、経験の浅い管理職ほど「チームをどう運営すればよいか」が分からなくなりがちです。
研修では、チーム運営の“基本の型”を整理します。
チームの目的づくりや役割分担の再設計、会議・1on1・情報共有の基本ルーティンを明確にします。
この型があることで実行しやすくなります。
③ 関係構築|離職を防ぎ、心理的安全性を回復する
急成長フェーズでは、管理職が業務に追われ、部下とのコミュニケーションの質が下がりやすくなります。
そこで、関係構築に必要な基本を扱います。
期待の伝達(役割・基準・判断軸の共有)、問題行動も含めて率直に伝える姿勢、フィードバックの出し方を整理します。
この領域を強化することで、早期離職や現場の混乱を大きく減らすことができます。
④ 意思決定|カオス環境でも“スピードと質”を両立させる
急成長企業では、正解のない状況で、早く決めて前に進むことが求められます。
研修では、判断の軸を明確にします。
ミッションや優先順位に基づく判断基準、完璧さより前進を重視する意思決定プロセス、不確実性下での考え方の型を扱います。
意思決定がスムーズになることで、組織全体の成長スピードが上がります。
研修の目的に合わせて、これらのテーマごとに適切な管理職研修を実施することが大切です。
研修期間
急成長企業における管理職研修は、単発で完結させるのではなく、一連の流れとして設計することが重要です。
3〜6ヶ月程度の期間で連続実施することを前提に設計することをおすすめします。
一度にたくさんの変化を促すことは難しいため、学び → 実践 → 振り返り を繰り返しながら、管理職の言動を少しずつ変えていきます。
研修人数
急成長企業の管理職研修では、
・1クラスは35名以下
・グループワークは1グループ5名程度
この規模に抑えることで、全員が自分の状況を言葉にし、他者の視点に触れる時間を確保できます。
研修手法
研修の目的に応じて手法を使い分けることが重要です。管理職研修でよく使われる手法を3つ紹介します。
対話セッション/ケースディスカッション
目的:役割理解や認識のズレを言語化する
・何に悩んでいるのか
・役割をどう解釈して行動しているのか
・他の管理職はどう考えているのか
こうした違いを可視化することで、「自分だけではない」という安心感と、役割理解の共通認識が生まれます。
役割理解や期待のすり合わせに、特に効果的な手法です。
シミュレーションワーク
目的:チーム運営や意思決定を体感で理解する
・情報が不完全な中での判断
・立場や役割による視点の違い
・判断の遅れが与える影響
体験を通じて、「なぜ今のやり方では回らないのか」を実感できます。
チーム運営や意思決定のテーマに適した手法です。
OST(オープン・スペース・テクノロジー)
目的:現場課題を持ち込み、主体性を引き出す
・今まさに困っていること
・組織として向き合うべき違和感
・他の管理職の考えを聞きたいテーマ
現場起点のテーマを扱うことで、研修は「与えられる場」から「自分たちで動かす場」へと変わります。
課題が多様化しているフェーズで、効果を発揮します。
管理職研修は、内容を詰め込むことが目的ではなく、役割・行動・成果をつなげて、現場の行動を変える起点として設計することが重要です。
②研修実施:現場につながる「安心して話せる場」をつくる
急成長企業における管理職研修では、「正しい内容を伝えること」よりも、「管理職が本音で向き合える場をつくること」が重要です。
急成長企業の管理職は、日常的に強いプレッシャーの中にいるためです。安心して話せる場があって初めて、研修は行動変容の起点になります。
以下では、そのために研修の場で実際に行っている工夫を紹介します。
① 管理職の“状態”を起点に場を設計する
研修は、予定通りに進めることが目的ではありません。
その日の参加者の状態に合わせて、柔軟に設計することが重要です。
・忙しさで余裕がない
・不満や諦めが溜まっている
・「また研修か」と身構えている
こうした状態を無視して進めると、どれだけ良い内容でも届きません。
まずは、
「今、何に困っているのか」
「何が一番しんどいのか」を言葉にできる時間を確保します。
② “正論”よりも“現実”を扱う
研修では、理想論や一般論だけを扱わないことが重要です。
・1on1ができない現実
・任せたくても任せられない事情
・経営の意図が分からないまま動いている状態
こうした現実を否定せずに扱うことで、管理職は「ここでなら話していい」と感じ始めます。
この安心感があるからこそ、役割理解やマネジメントの学びが、自分ごととして入ってきます。
③ 「現場でやる一つ」をその場で決める
研修の最後には、「明日から何を変えるか」を一つだけ決めることが重要です。
・次の1on1で、期待を言葉にする
・部下に任せる業務を一つ増やす
・判断基準をチームで共有する
完璧な行動計画は必要ありません。小さくても、自分で決めた一歩があることが大切です。
正しい知識を教えることよりも、管理職が自分の立場や役割と向き合い、「自分はどう動くのか」を考えられる状態をつくることで、現場の行動を変える力を持つようになります。
③現場実践と振り返り:行動を定着させる「間」をつくる
急成長企業の管理職研修では、研修後の「実践」と「振り返り」をセットで設計しなければ、行動は定着しません。
急成長企業の管理職は、研修が終わった直後から、再び日常の忙しさやトラブル対応に引き戻されるためです。
研修後には実践 → 振り返り → 次の一歩を考える、この流れを意図的につくる必要があります。
研修を「受けて終わり」にしないための具体的な取り組みを3つ紹介します。
① 実践したことを言語化する仕組みをつくる
研修後は、「何を学んだか」ではなく、「実際に何をやってみたか」を言葉にすることが重要です。
たとえば、
・部下との1on1で、どんな声かけを試したか
・任せ方をどう変えてみたか
・チームでどんな反応があったか を、短い文章で振り返ります。
形式はレポートのように重くする必要はありません。
チャットなど負担感がないツールを用いて、書き、共有することが大切です。
② 他者の実践から学ぶ「対話の場」をつくる
個人の振り返りだけで終わらせず、管理職同士で実践を共有する場を設けます。
・うまくいった工夫
・うまくいかなかった試行錯誤
・想定外だった部下の反応
こうしたリアルな話を扱うことで、
管理職は
「自分だけができていないわけではない」
「こういうやり方もあるのか」と気づくことができます。
この対話が、次の実践へのハードルを下げます。
③ 上司や人事が“見ている”フィードバックを入れる
実践と振り返りの中に、上司や人事からのフィードバックを組み込みます。
・良かった変化
・続けてほしい行動
・改善するとよいポイント を、評価ではなく応援と調整の視点で伝えます。
「ちゃんと見てもらえている」という感覚があることで、管理職は行動を続けやすくなります。
行動を試し、言葉にし、他者と共有し、フィードバックを受ける循環があることで、管理職は「変われなかった」ではなく、「少しずつ前に進んでいる」と実感できるようになります。
役割と期待を整理し、安心して向き合える場をつくり、実践と振り返りを循環させること。
この流れを意図的につくることで、管理職研修は初めて、現場の行動を変え、組織を次の成長フェーズへ進める力になります。
4)【事例】研修によって急成長企業の管理職が機能し、組織と事業が前進
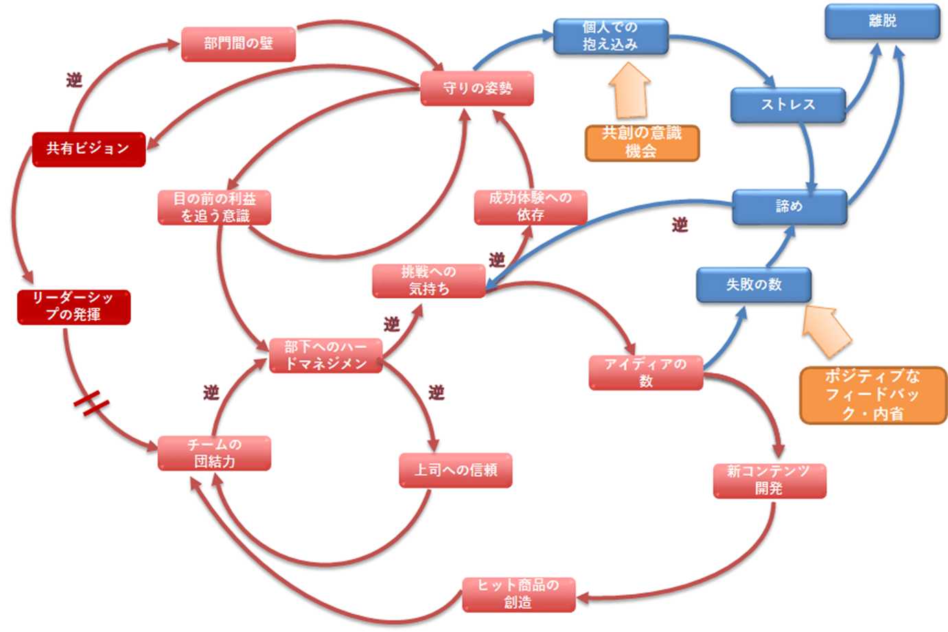
本事例は、社員数約200名の急成長企業が、管理職研修を起点にストレスチェックの改善と新サービスの収益化を同時に実現したプロセスです。
ロードマップの3ステップで事例を解説します。
①企画:表面的な課題ではなく、構造的な真因を特定する
当初の相談は「ストレスチェックを改善したい」というものでした。
しかし、人事・現場・データを整理すると、次の課題が重なっていることが分かりました。
・新規サービスが収益化しない
・失敗が続き、現場が疲弊している
・管理職が個人の力に依存し、チームとして機能していない
因果関係を可視化した結果、経営のスピードと現場の動きのズレが、失敗とストレスを生む構造であることが明確になりました。
そこで本研修では、
・個人で抱え込む働き方を変える
・失敗を肯定的に扱える文化を育てる という2点を軸に、管理職研修を設計しました。
研修前には、経営者から「今回はいつもの研修とは違う」というメッセージを発信し、単なるスキル研修ではなく、
・組織の今の状態と向き合うこと
・管理職自身が主語となって変化をつくること を目的とする場であることを、事前に共有しました。
このメッセージによって、管理職の当事者意識を高めることができました。
事前ワークはあえて負担を最小限にし、管理職の“今の状態”が見える問いだけに絞りました。
しかし、提出された回答は「特になし」や短文が多く、経営陣にはショックや落胆の空気もありました。
※実際のアンケート
ただ、この時点で現場が本音を言葉にできていない状態を把握できたことは、大きな意味を持っていました。
表面的な「やっている感」ではなく、どこから手を入れるべきかが明確になったからです。
企画チームはここから、「管理職の本来の力をどう解放するか」を共通テーマに、研修当日まで準備を進めていきました。
②研修実施:現場の声を扱い、構造として向き合う
研修初日は予定通り進みましたが、二日目に場の空気が大きく揺れました。
マーケティング・営業の管理職が、ロジスティック部門に対する不満を一気に表出させたのです。
怒りや悔しさがあらわになり、会場は緊張感に包まれました。
ここで場をなだめたり、進行を優先することもできましたが、それでは根本は変わりません。
そこで研修を一度止め、全員で対話の時間を取りました。
話し合いを通じて見えてきたのは、「誰が悪いか」ではなく、部署同士が自分の視点だけで動き、組織としての連携が断たれていた構造でした。
問題を個人の責任にせず、構造として扱えたことで、場は次第に落ち着き、深い学びへと変わっていきました。
最終的には、全員が
「これから自分はどう動くか」
「何を変えてみるか」
を言葉にして研修を終えました。
表情は穏やかでしたが、内側には確かな火が灯っている空気がありました。
③実践と振り返り:内省と学習を続け、変化を定着させる
研修後は、忙しさに流されないよう、短い振り返りやバトンメール®など、負担の少ない仕組みで実践を継続しました。
フォロー研修では一度「自分は変われなかった」という声も出ましたが、部下の言葉を通じて自分の変化に気づいた管理職の共有をきっかけに、気づきが連鎖していきました。
結果として、
・現場の空気が改善
・部門間連携が前進
・新サービスの収益化が始動 といった変化が生まれました。
この事例が示しているのは、管理職研修はスキル習得の場ではなく、組織構造に向き合い行動を変える起点になり得るということです。
企画・研修・実践・振り返りを一貫したストーリーで設計することで、管理職研修は、急成長企業を前に進める確かな力になります。
5)まとめ
急成長企業で「管理職が育たない」と感じるとき、多くの場合、問題は個々の管理職の資質ではなく、構造的な歪みとして現れているケースがほとんどです。
だからこそ、表面的な課題だけを見て、なんとなく研修を選び、実施するだけでは足りません。
まずは、経営に“今なぜ組織に手を入れるのか”を経営の言葉で説明し、管理職の役割・期待を明確にする。
その上で、研修をイベントではなく、企画→研修→実践・振り返りまで一貫した仕組みとして設計する。
この流れを押さえることで、管理職研修は初めて「現場の行動を変える起点」になります。
もし今、同じような混乱や離職の兆しが見えているなら、まずは次の3つから着手してみてください。
まず着手してほしいこと
① “症状”ではなく「理由」を1つに絞る(最優先)
6つの理由の中から、今いちばん強く出ているものを1つだけ特定します。
たとえば、中核層の離職が続いているなら「中核層の離職連鎖」、会議が増え意思決定が遅いなら「意思決定の停滞」から着手します。
最初からすべてに手を付けようとすると、かえって動けなくなります。
② 経営と現場の“ズレ”を1枚に言語化する
「経営が求めていること」と「現場で起きている現実」を並べ、ズレの中心を可視化します。
例:経営=スピード優先/現場=リソース不足で火消し対応が続く。
このズレが言語化できると、打ち手の優先順位が一気に明確になります。
③ 管理職の役割を“減らす”前提で再定義する
「管理職に求めること」を増やすのではなく、まず任せない領域/やらなくてよい領域を決めます。
役割が軽くならない限り、研修で学んでも現場で実行する余力は生まれません。
この3つを整理するだけでも、「何から手をつけるべきか」が見え始め、管理職育成は、現状を変えるための具体的な施策へと変わっていきます。
6)アーティエンスの管理職研修 ご案内
急成長企業の管理職研修は、課題が複雑に絡み合うため、社内だけで整理しきれず「結局、研修が単発で終わる」ことが少なくありません。
アーティエンスでは、現場の声・データ・経営の意図を統合して真因を構造として整理し、企画→研修→実践・振り返り→定着までを一貫して設計します。
もし、次のようなお悩みを感じていれば、無料相談からお気軽にご連絡ください。
・離職が続いているが、原因がミスマッチだけではない気がする
・経営を巻き込めず、育成施策が後回しになっている
・管理職研修を実施しても、現場で行動が変わらない
・役割が曖昧で、管理職が疲弊している/板挟みになっている
「今の状態だと、どこから手を入れるべきか」を一緒に整理するところからでも構いません。
急成長の歪みは、放置すれば摩耗が進みますが、構造が見えた瞬間から打ち手は驚くほど具体になります。
管理職が本来の力を取り戻し、現場に対話と推進力が戻り、次の成長フェーズへ進める未来を、一緒につくっていきましょう。




